官宣背后 泉果基金管理层变动释放了什么信号
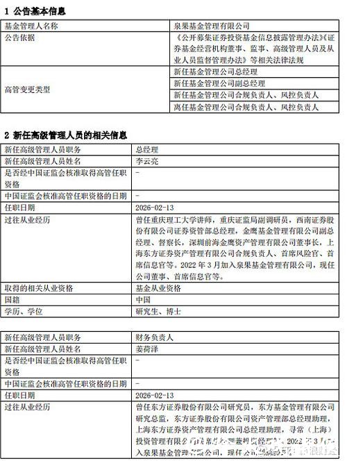
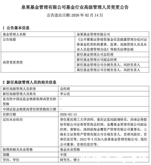
在当前公募与私募同台竞争、市场波动加剧的大背景下,一家资产管理机构的管理层调整,往往不仅是人员职位的变化,更是战略方向与风控理念的集中体现。近日,泉果基金宣布原风控负责人李云亮升任总经理,副总经理姜荷泽兼任财务负责人,这则“官宣”迅速引起业内关注。一位来自风控条线的管理者走到公司最高经营岗位,另一位核心高管承担起财务统筹职责,这种安排本身就传递出一种鲜明的信号——在不确定性成为常态的时代,把稳风控和财务管理的“方向盘”,比以往任何时候都更重要。
风控负责人升任总经理的深层含义
在多数基金公司中,总经理往往来自投研、市场或综合管理条线,而由风控负责人直接升任总经理并不多见。李云亮从风险管理岗位走向公司“一把手”,意味着公司将把风控文化内嵌到顶层决策之中。过去,风控更多是“事后把关”或“合规约束”,而如今,在复杂的市场结构与严格的监管环境之下,风控已逐渐变成战略制定的重要起点。当总经理本身具备深厚的风控背景时,产品布局、投资决策、资源配置更容易在源头融入风险约束与压力测试的思维,从“防范单一风险”升级为“构建全局韧性”。

业内有一个常被引用的案例:某家规模快速扩张的机构,在牛市阶段依靠激进产品与高杠杆短期内名声大噪,但风险管理与合规架构严重滞后。随着市场风向逆转,产品净值大幅回撤、赎回压力陡增,最终由流动性风险演变为信任危机。事后复盘发现,公司高层在关键时期过于追逐规模与短期收益,对风控部门的预警缺乏足够重视。与这一案例形成鲜明对比的是,以风控见长的管理者上台,往往更愿意牺牲部分短期“业绩排名”,换取中长期的稳健与品牌信用——而品牌信用,正是基金公司最有价值、也是最难重建的资产。
姜荷泽兼任财务负责人的一体化思路
此次调整中,副总经理姜荷泽兼任财务负责人,同样具有现实意义。财务管理不再只是记账与预算控制,而是直接关系到公司资本结构、成本管理和长期投入节奏。在基金行业,投研体系建设、信息系统迭代、合规与风控投入都具有明显的长期性和前瞻性,只有财务视角与业务视角充分融合,才能实现“算得清账、看得见未来”的资源配置。当一位熟悉公司整体业务节奏的副总经理直接牵头财务工作时,战略规划与预算编制之间的“信息鸿沟”将被显著缩小。
从风险管理的视角看,财务也是风控的重要一环。现金流安排是否稳健、资本金是否充足、费用结构是否合理,都会影响企业抵御外部冲击的能力。将财务管理提升到公司高层的统筹层面,有助于把财务指标与风险指标进行联动监控,例如在产品线扩张、渠道投入、IT系统升级等重大决策中,通过情景分析与压力测试预估对财务安全边际的影响,从而避免“看起来很美”的项目在数年之后反噬公司。
从合规驱动到风控驱动的演化

在监管政策不断完善的过程中,基金行业经历了从“合规补课”到“风险前置”的演变。早期,很多机构是因监管检查或行业事件,才去补齐制度与流程;而现在,领先机构正在主动将风控视为核心竞争力之一。泉果基金此番人事调整,将原风控负责人推向公司治理“C位”,可以被理解为一种“风控驱动型发展”的实践尝试。这不仅仅是满足监管要求,而是在用高标准的风控体系为未来业务扩张预留空间——在市场环境趋于复杂的周期里,谁能先建立起稳固的风险防火墙,谁就拥有更高的成长上限。

从投资人的角度看,这种变化同样具有积极意义。普通投资者往往难以深入评估每只产品的底层资产和策略逻辑,却可以通过观察一家基金公司的治理结构和高管背景,来判断其对风险的基本态度。当投资者看到“风控出身的总经理”“高管兼任财务负责人”等信息时,更容易形成一种“这家公司把安全边界放在首位,而不是只追求短期排名”的直观印象。这种信任不是来自营销文案,而是来自组织架构和人事安排所体现的价值取向。
案例透视 风控与财务协同的价值

以某中型基金公司为例,在经历一轮市场剧烈震荡后,公司发现资金链紧绷、业务条线之间信息不对称严重。随后,他们将风险管理部与财务部的沟通机制升级为定期联合评估,将“资产风险暴露”“费用投放节奏”和“流动性压力测试”纳入同一套监控框架,并由分管副总经理直接协调各部门。在此之后,公司在产品开发与渠道投入上更加克制,逐步压缩高成本、低效率的业务,集中资源扶持具有长期价值的投研团队。几年过去,虽然公司规模扩张节奏相对缓慢,但在多轮市场波动中表现稳定,投资者留存率和口碑却显著提升。这一案例表明,风控与财务的有效协同,既是“防风险”的手段,更是“稳增长”的基础。
从这一角度看,泉果基金此次让李云亮全面统筹公司经营,并由姜荷泽兼任财务负责人,有望在组织层面构建起一个更紧密的“风控 财务 业务”闭环。当风险意识、成本意识和长期主义在决策链条中被不断放大时,公司就有机会在高波动的市场环境中保持清醒与定力。
对泉果基金未来发展的可能影响
管理层的变化最终要落脚到业务实践上。站在当前节点,泉果基金的未来走向,可以从几个维度来观察。其一,产品策略上预计将更加重视净值曲线的平滑与回撤控制,而非单一时间段的高收益“冲榜”;其二,在渠道与客户服务上,或将强化对投资者教育、风险揭示和长期陪伴的投入,以巩固“稳健负责”的品牌形象;其三,在组织治理上,围绕风险与财务两大中枢的决策机制有望更加清晰透明,减少“拍脑袋”式的冲动扩张。这些变化如果能够持续推进,将有利于形成一种以风控为底、以财务为杆、以投研为核心驱动力的均衡结构。
总的来看,“官宣 泉果基金风控负责人李云亮升任总经理 副总经理姜荷泽兼任财务负责人”并非一则简单的人事新闻,而是泉果基金在新周期下重新校准发展路径的重要节点。它体现出公司在不确定环境中强调稳健增长、强化风控文化、提升财务统筹能力的决心。对整个基金行业而言,这样的选择也在无形中为市场提供了一种值得参考的样本 即以长期主义和风险意识为核心,通过高管架构调整来推动公司治理升级,从而在激烈竞争中寻找更可持续的发展方式。